Surgeons Debate Foot Deltoid Ligament Repair Versus Rest

Surgeons Debate Foot Deltoid Ligament Repair Versus Rest

Deltoid Foot Ligament Stock Illustrations – 9 Deltoid Foot Ligament

Meet the world-leading surgeons pushing science - and the human body - to its limits. Feb 24, 2026 · There are 14 surgeons in the team, each with specialist knowledge and experience. Many of the procedures carried out by the team are day surgery cases. Adults and children with. Book an appointment with the best Surgeons in Birmingham according to Top Doctors. Read genuine patient reviews and choose an online consultation. Expert-recommended Top 3 Orthopaedic Surgeons in Birmingham, UK. All of our orthopaedic surgeons actually undergo a rigorous 50-Point Inspection, which includes local reviews, history, business. Find the best Orthopaedic Surgeons in Birmingham, West Midlands. Read verified patient reviews, compare specialists and book an appointment.

The Deltoid Ligament - Rehab 49

The Deltoid Ligament - Rehab 49

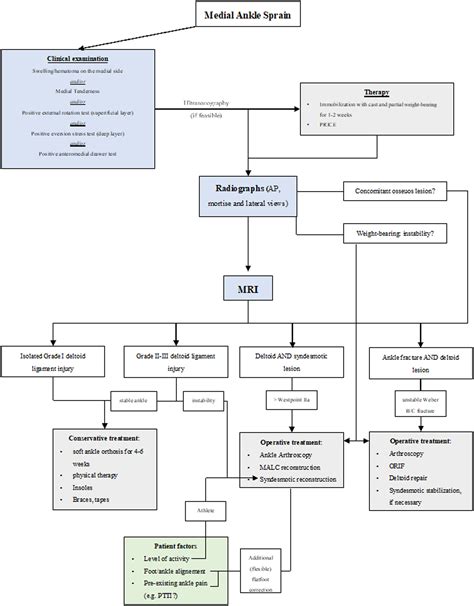
Deltoid Ligament Injury Treatment – GEAIMQ

Deltoid Ligament Injury Treatment – GEAIMQ

Read also: Ergonomic Chairs Will Soon Eliminate Hamstring Pain Sitting Forever

close